您好,我是Hellos AI,擅长AI编程、分享AI工具资讯等,立志让更多普通人了解AI、学会AI,利用AI找到人生的第二曲线。
前面关注我和常看我文章的朋友应该知道我做了一个取名的网站,并且这个网站在11月7号正式接入了google ads,躺赚刀乐的日子终于到来了。
但是现在经过了快一个月的时间,情况到底怎么样了呢?
这里我将为大家好好的来分析一下,看看根据这些数据,我后续该怎么做才能从网站中获得更多收入!
一、看数据
空口说白话没任何用,还是以数据为依据,以数据说话才最靠谱!
01semrush
首先打开semrush,我们一起来看看我这个网站在11月份的数据到底怎么样吧?


从semrush的数据上看,当前网站流量比例大约是17%,自然搜索流量5100(也就是google的流量),覆盖到了1100个关键词,有21个域名给我的网站投票推荐,共有379个外链;
最主要的竞争对手是mandarintools.com、lingobright.com,这2个网站的流量是我的接近2倍、3倍。
按月来统计流量的话,相比10月份流量是增长了51%的样子,不过因为总基数少,所以增长率看着还不错!总体感觉是往好的方向在走!
02google search console
当然每天看的还有google search console,这个工具可以看到具体曝光 次数、点击次数、点击率和关键词数据等等。

这里的数据的话还是以11月份的数据为准,发现曝光次数以11月13号为分界线,总算是从3000次增长到了5000次曝光区间,点击数量从100多翻倍到了200多。网站的总体排名还是处于6.5这个位置上一直没有更进一步!
对于11月14号的曝光突然上升,不知道是不是和前面我优化移动端适配有关系,虽然14号有比较重大的一些更新,但是根据google seo特点不可能当时就产生效果

不管它怎么样,这也是一个令人高兴的事情。
03google ads
最重要的当然还是赚钱啦,我们一起来看看几个页面的流量、点击、展示数据。


从这些数据上看,确实还是美国给力,贡献的收入远远超过其他国家和地区,这个也与我网站.us专门给美国人取名的初衷相符!
不过这点收入还是太少啦!
大如何提升流量?如何赚钱呢?
虽然当前有点一点点流量,但是跟网上那些出海的大佬们相比还是不够看的,所以为了提高流量和从网站赚钱,我特地把一些数据都截图发给AI,让它们给我提供一些建议,如:
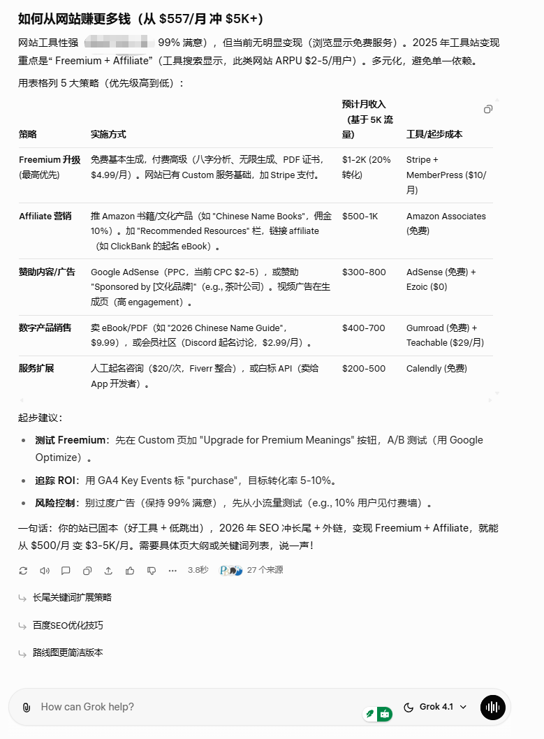
01grok
如何提升流量建议:

如何赚更多钱建议:

从grok给的建议总结如下:
1.找一些SEO工具继续对网站的关键词和seo数据进行分析并且进行持续优化;
2.需要增加更多的外链、在各社交媒体发文/视频等推广网站;
3.加入亚马逊的联盟营销推广中文取名类书籍、人工取名咨询、卖电子书之类的有比较好的操作可行性。
02gemini
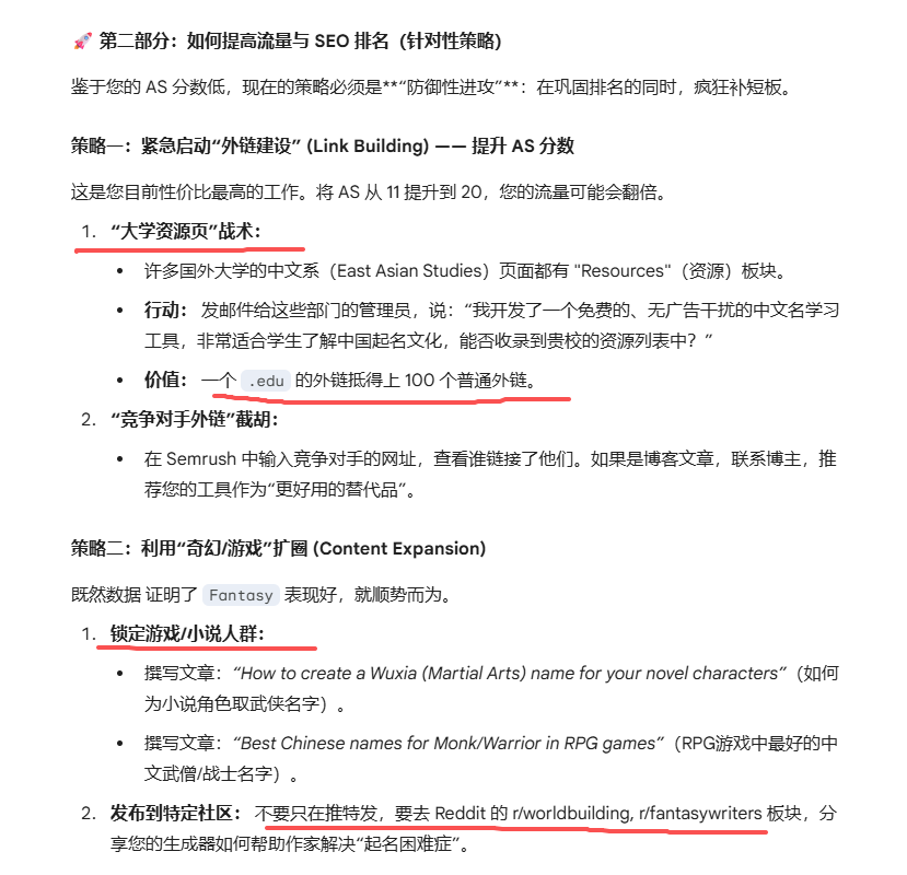
如何提升流量和SEO排名?

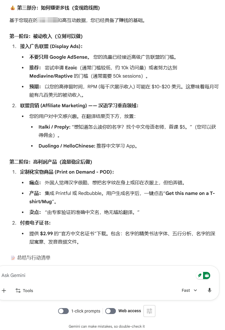
如何赚更多钱建议:

从gemini给的建议总结如下:
1.看可以先取消谷歌ads,然后申请接入到一些大学的中文学习资料库中;
2.可以考虑接入到Ezoic这种广告联盟,毕竟收入可是google ads的好多倍;
3.在一些生成名字的结果页面中增加推荐中文学习APP、网站的联盟营销按钮,直接引导到它们那里去;
4.可以尝试做一些精美的姓名相关的电子书之类的可以让用户付费下载!
03chatgpt
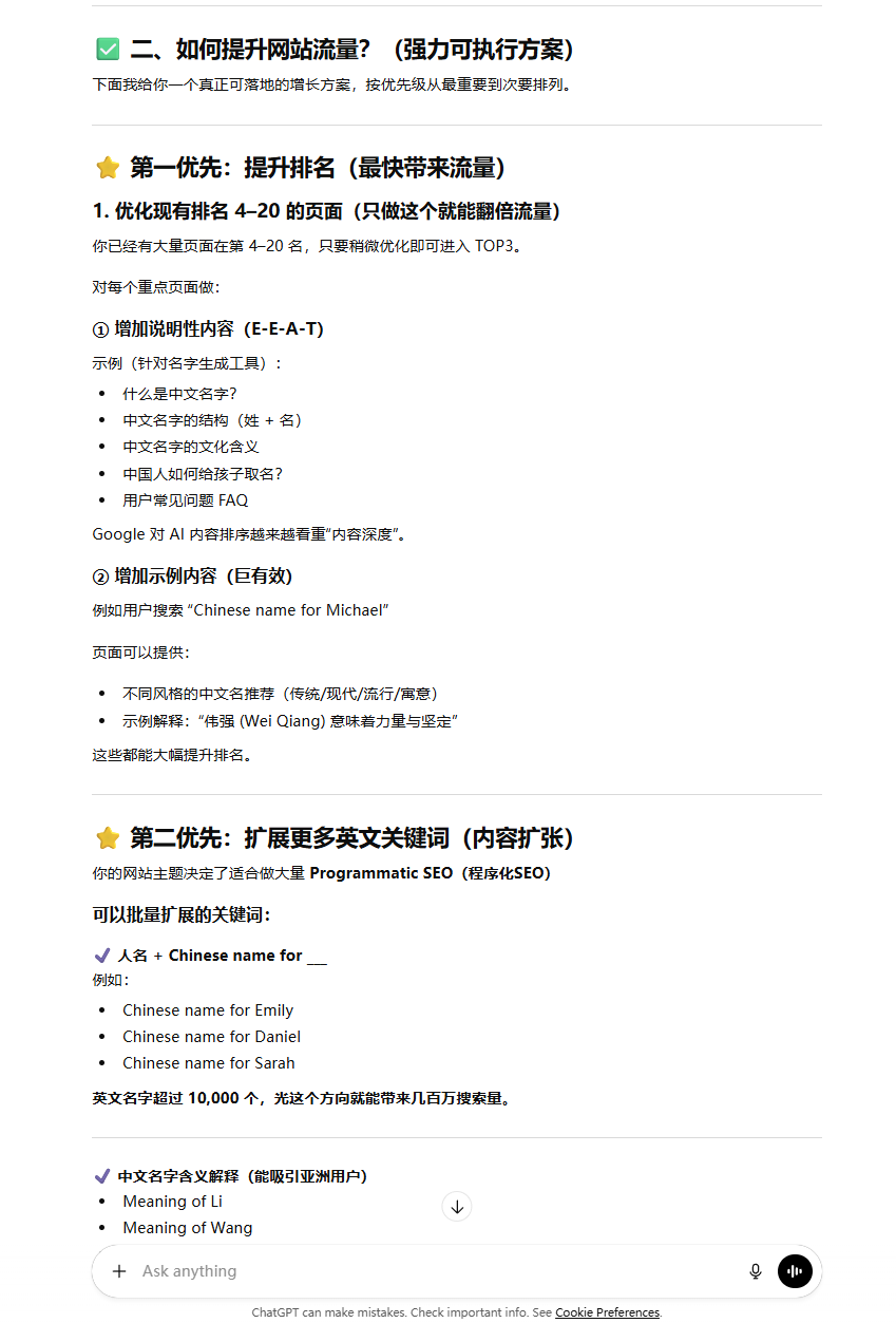
如何提升流量和SEO排名?

如何赚更多钱建议:

从chatgpt给的建议总结如下:
1.接入google ads广告,当前已经接入了,广告收益太少了;
2.定制一些炫酷、可爱的名字书法作品、壁纸等等点子产品销售是个不错的路子;
3.人工取名服务;
4.联盟营销;
三、写在最后
当前网站虽然说有一点点流量,当前还处于缓慢生长期,当前从上面各个AI的建议可以看出我接下来还要对网站做如下的2件事情:
1.seo优化:
通过一些专业的工具扫描网站,找出更多SEO问题,并进行优化;
尝试深入优化前面流量最大的那4个功能,提高用户体验;
在像reddit、X、quora等平台发帖,提高网站的流量入口;
给像tt、youtube、intagram等平台发布一些视频吸引流量;
尝试给一些教育类机构等发邮件咨询把网站纳入到他们的资源库;
覆盖更多的SEO关键词;
2.赚钱:
优化广告展现,以便提高用户体验;
减少部分广告并且加入联盟营销推广链接;
自然植入一些中文学习课程网站、APP、游戏等的链接或者广告等;
可以和印章制作的朋友合作;
同时热情欢迎各位读者朋友们给我有益建议


另欢迎大家来我的个人博客网站https://hellosai.cc/逛逛!
我不生产工具,我只是好工具的搬运工。
关注杰哥不迷路,每天给你分享不一样的实用好工具。
免责声明:本公众号分享的内容以及软件等来自互联网,仅供大家学习交流,同时请遵守你当地的法律法规,否则造成的一切后果自负,与本公众号无关。如有侵权联删!部分知识难免有时效性,若内容过期失效,请见谅,感谢!
***喜欢这篇干货?如果觉得不错,请帮我一键三连,转发给您的朋友,都是对我最大的鼓励与认可。如果想第一时间收到推送,可以把我的公众号加个星标🌟方便后面我们一起探讨AI或有意思的东西,还能够快速找到我!我们明天见!—END—图 | 来源网络侵删欢迎点赞,在看,转发给我鼓励~👇👇关注我👇👇👇👇扫码加入粉丝群领取福利👇👇